各学院(部):
根据我校海外教育学院与日本关西学院大学文学部签署的合作交流协议,第一届东亚文化交流专题讲座研修活动于2018年3月在日本关西学院大学举行,现将有关实施方案通知如下:
一、申请条件:
1. 在籍本科生和研究生
2. 一定英语水平,日语系及有日语基础或历史专业学生优先考虑
3. 对日本文化感兴趣者
二、研修时间:
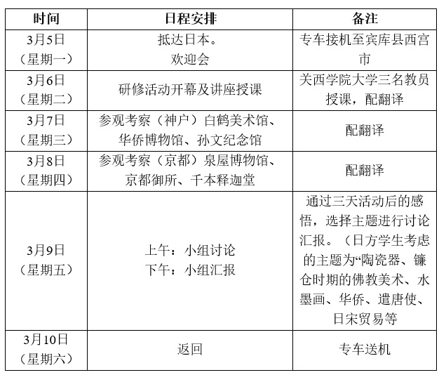
2018年3月5日--- 3月10日 (共6天)
三、人数名额:10-14名
四、研修行程:

五、研修费用:
10名学生:60430日元(约3600人民币,以汇率为准)
14名学生:52468日元(约3100人民币,以汇率为准)
以上费用不包括往返机票、签证、保险等国内费用,约5000元)
六、报名流程:
请在苏州大学师生网上事务中心(http://aff.suda.edu.cn),选择“学生出国(境)项目申请”,根据所报项目填写信息(项目名称:东亚文化研修)并上传有关申请材料(语言成绩证明及其他相关材料。 附件命名格式为:李××语言成绩单,李××获奖证书等。)
七、报名截止时间:2017年12月15日
八、咨询方式:
电话:67605729(梅老师)
邮箱:meilin@suda.edu.cn
地址:苏州大学国际合作交流处学生交流科(校本部怡远楼411室)
九、备注:
本次研修活动关西学院大学将提供学时证明(24学时)和成绩单,可用于我校相关学分转换。关于学分转换的信息可查询http://jwb.suda.edu.cn/AR.aspx?AID=1441,或电话咨询教务部科研训练与对外交流科(周老师6716 6229)。同时此次入选的本科生可申请2018年本科生出国(境)交流经费资助,关于经费资助和管理办法的信息本科生可查询http://jwb.suda.edu.cn/AR.aspx?AID=2203 及http://jwb.suda.edu.cn/AR.aspx?AID=2202,或电话咨询学生工作部(处)思想教育科(卢老师67168617)。有意申请项目的同学请提前申办好护照。
国际合作交流处(海外教育学院)
教务部
研究生院
学生工作部(处)
2017-10-30



